Maximizing Profits on Uniswap V3: 21 Popular Pools LPed
How some of the most popular Uniswap Pools fared when using this simple strategy
We simulated LP performance for 21 popular Uni V3 pools (high TVL & volume).
Results were surprising: π’ LPs can be profitable!
π° Which pools made the most?
π Are narrow or wide ranges better?
Find out π§΅
Previously, we explored the ETH-USDC 30bps pool. For this study:
ποΈ Jun 2021 - Jan 2023 (20 months) for most pools
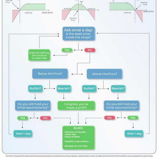
βοΈ Daily rebalancing
π Narrow (r = 1.05) & wide (r = 1.75) ranges
Here's how other ETH-stablecoin pools compareπ
Bad pools π (but can you spot the good pool πΆ?)
ETH-USDC (5bps): -18%
ETH-DAI (30bps): -14%
ETH-USDC (30bps): -12%
ETH-USDT (30bps): -11%
ETH-USDC (100bps): -9%
ETH-USDC (1bp): -6%
ETH-USDT (5bps): -3%
ETH-DAI (5bps): +7%
(Returns in stablecoin)
We lump some pools together and slap the label "L1/Utility Tokens" on 'em (see legend π for pool details)
Good pools:
Bad pools:
Now for DeFi.
Good pools:
π $MKR (+9%, narrow)
π $1INCH (+14%, narrow)
Bad pools:
And NFT/Meme tokens???
Good pools:
Bad pools:
πΆ $LOOKS (-4%, narrow)
For ERC20-ETH pools, returns are in ETH. Even if we earn 209% in ETH, if ETH price in $ is falling, we might lose in terms of $. But you can always hedge by shorting ETH! (Panoptic sooon!)
(What if we calculated returns in the ERC20 token...future #ResearchBites? π)
Key Insights:
π 7/8 ETH-stablecoin pools underperformed (too popular?)
π 8/13 ERC20-ETH pools outperformed (not enough β€οΈ)
Common traits for outperforming strategies:
Narrow LP range
Minimal pool price change
β¬οΈ Volume β¬οΈ TVL
Caveats:
β½ Ignores gas/slippage/swap fees
π Assumes fees/returns compound day-over-day
β οΈ Past performance is no guarantee of future results!
Question:
ππ» What if we LP with bullish or bearish bias? (Future #ResearchBites π)
Disclaimer:
π’ None of this should be taken as financial advice.
β οΈ Past performance is no guarantee of future results!









